Introduction
In the world of global tax technology, engineering goes far beyond the simple movement of data packets from point A to point B. We are playing a high-stakes game where "moving fast and breaking things" isn't just a bad mantra—it is a multi-million dollar liability. We are talking about ensuring that billions of dollars in transactions remain compliant with ever-changing, often contradictory governmental regulations in real-time.
When you deal with Fortune 500 enterprises, the cost of a system failure isn't just a 404 error or a minor service disruption. It is measured in massive legal risks, frozen supply chains at customs, and astronomical financial penalties that can hit a corporation’s quarterly earnings. During my tenure as a Senior Software Architect, I led the development and stabilization of mission-critical tax engines designed to weather these exact storms. To survive in this environment, I realized early on that we didn't just need better code; we needed a better philosophy. We leveraged Domain-Driven Design (DDD) and Microservices to build a resilient, scalable infrastructure capable of serving world-class organizations.
The Challenge of High-Stakes Complexity
Working with global tech giants and multinational consumer goods leaders requires a system that handles extreme peaks in transaction volume. Think of it like a Black Friday event, but applied to the mandatory fiscal reporting of every single sale made across the globe. The primary challenge has always been integrating disparate governmental frameworks across international borders into a unified cloud architecture.
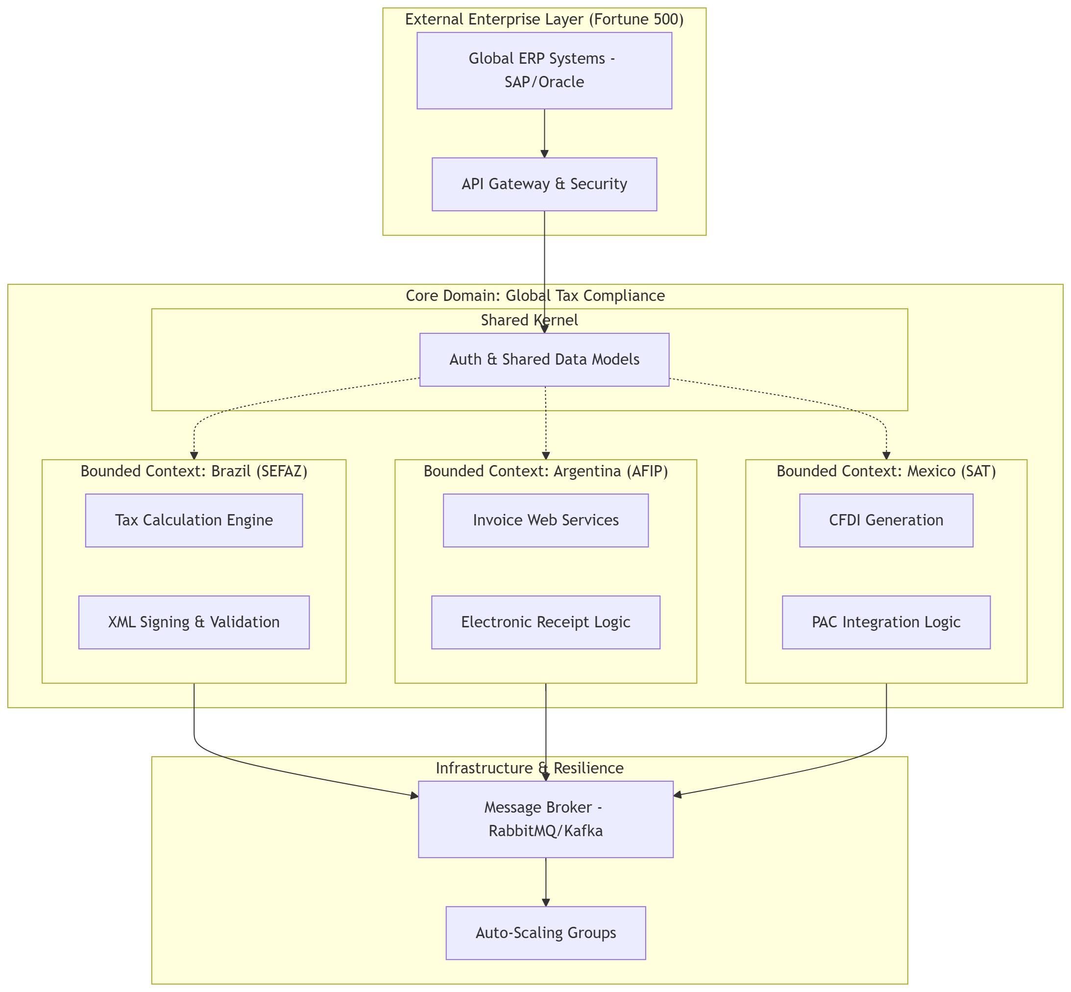
Each jurisdiction, from the intricacies of Brazilian electronic invoicing to the constant VAT updates across the European Union, has its own unique logic, cadence, and regulatory quirks. In the early stages of many tax projects, there is a dangerous temptation to build a "Global Tax Core" monolith. Experience has taught me that this is a death trap. A monolithic approach in tax tech is a disaster waiting to happen, because a single change in one small country’s tax law could theoretically trigger a regression that breaks the entire global pipeline. We needed a way to decouple the "what"—the law itself—from the "how"—the code execution.

Domain-Driven Design as a Strategic Shield
We implemented Domain-Driven Design not as a buzzword for whiteboard sessions, but as a survival mechanism to translate intricate legal frameworks into scalable code. The most powerful tool in our belt was the concept of Bounded Contexts.
By using Bounded Contexts, we isolated the business logic for different international bodies. This allowed our engineering team to align the code directly with the technical manuals provided by tax authorities. It created a "Ubiquitous Language" where developers, tax consultants, and legal experts could finally understand each other. When a tax lawyer talked about a "taxable event," the code reflected that exact entity, without any ambiguous translations in between.
This separation of concerns ensured that each tax jurisdiction was treated as a distinct domain. If the Italian government changed their API requirements on a Tuesday afternoon, we could update the Italian Bounded Context without the slightest fear of leaking that logic into our North American or Asian operations. This isolation is what makes a system maintainable for long-term operations rather than a "spaghetti" legacy mess that everyone is afraid to touch after two years.
Managing Risk with Microservices Architecture
To ensure 100% operational uptime—a non-negotiable requirement for Tier-1 clients—we moved toward a Microservices architecture. In the tax world, downtime during a fiscal closing window is a catastrophic event that can generate massive late-filing fees. Microservices provided us with two critical advantages: fault isolation and independent scalability.
Consider a scenario where a specific governmental portal in an emerging market experiences severe latency or a total outage. In a legacy monolith, those stuck requests could bottle up your thread pool and bring down the entire global engine. With our microservices approach, that latency was contained. We implemented resilience patterns like Circuit Breakers and retry queues that ensured the rest of the global operation continued unaffected, simply bypassing or queuing the bottleneck for that specific government.
Furthermore, during fiscal month-end closings, traffic doesn't grow linearly; it explodes. We could scale specific integration modules—those handling the massive influx of data from clients' ERP systems like SAP or Oracle—without the wasteful expense of over-provisioning the entire infrastructure. This surgical scalability is where technical efficiency meets business profitability.
Production Crisis Management in the Real World
As the primary technical lead for production crisis management, I’ve seen what happens when theoretical architecture meets real-world chaos. High-priority issues in tax tech rarely happen during business hours; they surge at 2:00 AM during a holiday peak or on the final day of the fiscal year.
Because we had invested in DDD and Microservices, our mean time to recovery (MTTR) was significantly lower than industry averages. We could pinpoint exactly which service was failing, look at the isolated logs for that specific domain context, and deploy a fix without a full-system redeploy. This brought an agility that was vital for maintaining the trust of our largest clients.
This architectural shift was vital for high-stakes engineering operations. By leading these technical integrations, I ensured that data exchange between enterprise ERPs and governmental portals remained compliant and operational. We weren't just fixing software bugs; we were protecting the financial health of global corporations and shielding them from the volatile legal risks associated with non-compliance in shifting markets.
Hard Lessons from the Engineering Trenches
If there is one thing I want other architects to take away, it is that your architecture must mirror the complexity of the problem, not the complexity of your favorite tools. Not everything needs a microservice from day one, but in highly regulated fields, everything needs a well-defined Bounded Context.
State management is another non-negotiable pillar. In the tax sector, you must be able to prove exactly why a calculation happened a certain way three years ago. Therefore, your architecture must support immutable audit trails by design. Finally, remember that human communication is actually a technical spec. The biggest failures I’ve seen weren't caused by bad syntax, but by developers who didn't understand the "spirit" of the tax law they were trying to code.
As the global economy moves toward real-time, automated financial operations, the margin for error is shrinking. The ability to interpret complex, often messy human regulations into clean, scalable code is becoming one of the most essential skills in the industry. Using DDD and Microservices is not just a technical choice; it is a strategic necessity for the global financial sector. We are building the nervous system of global commerce, and in this field, precision is the only metric that matters at the end of the day.
[story continues]
tags
