Estonia’s LEXIT leads the race
Over the last few decades, the major source of income for many-a-business remains that of advertising.
For example, licensing deals, product endorsements, and brand placements which take the form of your favourite football star on a beach resort with your favourite actress sipping on a new brand of energy drinks and getting all pumped up from it.
And in case you wonder what exactly sells, be rest assured that it isn’t the celerity’s name, “brand”, or physique.
It is in fact, a very under-looked term — I.P
Short for Intellectual Property, I.P transfers are a billion dollar industry, with most of it hidden carefully away from public view.
And selling their IP is what rakes in A LOT of cash for celebrities and product influencers.
Unsurprisingly, the chances of fraud is directly proportional to the size of the market.
And in a billion dollar I.P. market, where whole reputations can be made or broken, it is imperative that a trustless system comes to play, and secures data, identities, and contracts on a privacy-focussed database.
Sounds familiar right?
I.P. Sales on the Blockchain
In a futuristic world, markets will allows for literally everything to be tokenized. Coffee, Artists, Musicians. Yup, anyone can tokenize their skill-sets and get paid in crypto, or even better, have their own personal token.
For the record, these tokens would be validated by a public blockchain, which would authenticate their credibility, as well as rights of their performance.
Blockchain’s distributed ledgers would allow for the creation of peer-to-peer music distribution systems.
Buskers in Australia already accept bitcoin, so I see no reason why we wouldn’t see more street performers turning towards digital currencies.

Moving away from the entertainment industry, which I chose for the purposes of simplicity, imagine for a minute freelance journalists, ethical hackers, coders, designers, each with their own I.P.
Move on to whole organizations conducting billion dollar I.P. deals, in sectors like asset-management, software, and A.I.
When IP rights holders register their works to a blockchain, the rights holders can ultimately end up with concrete evidence of ownership, which is free from tampering, because once a work has been registered to a blockchain, that information cannot ever be lost or changed.
Do you get the chills a bit?
Can you think of a world where I.P fraud is eliminated with one public blockchain governing millions of dollars in protected rights?
To elaborate my point further, here’s excerpts from IPWatchdog’s interview with with Aaron Swerdlow and Banu Naraghi, to discuss why digital currency offers a new way to scrutinize IP.
According to Naraghi -
Blockchain specifically is critical to the securitization of IP because it guarantees the validity of a transaction by recording the transaction on a main centralized register as well as a connected publicly distributed system of registers.
If you deeply understand the basic premise of blockchain, the very fact that private data, contained on a publically accessible database, confirmed and updated every transaction, is the peak of data transparency and fraud-prevention.
Naraghi continues -
One of the most common applications of blockchain technology is the use of it as a registry of IP rights, to catalogue and store original works.
Blockchain Beyond Fintech
Blockchain’s use-cases are seemingly on the rise, with the technology increasingly gaining traction beyond its fintech use.
Companies like VeChain and Ambrosus offer their own blockchains, and track the supply model of food and medical products, to prevent counterfeit goods from being circulated in credible stores.
In short, blockchain can be applied to to many, many I.P. sensitive areas, such as pharma, luxury, automobile, and basic customer goods.
Diving into the technical points —
- I.P includes all kinds of legal applications, inclusive of government regulations, financial laws, and data privacy.
- I.P. transfer still remains a paper-heavy industry, marked with slow administration and poor I.P. protection.
- I.P. on the blockchain includes — and is not limited to — evidence of ownership, authentication, of rights to be sold. Tracking and controlling the sold rights until the two parties are rightfully incentivized. And finally, establishing and enforcing IP agreements,
Of course, all of this is certainly a lengthy procedure. It SOUNDS like a lengthy procedure.
Also — once all the rights are verified, the issue of payment presents itself, and the market evidently has a lack of I.P. payment settlements.
For example, suppose you own a restaurant in China, and wish to purchase music from a busker in a Brazilian Favela?
Or — you are running a pharmaceutical company in New Zealand, and wish to track and secure rights to a particular medicine that is not available in your country yet?
What would you do then?

Curious and pumped with caffeine, I proceeded to search the internet for such a project, working on securing I.P. rights and its transfer, while ensuring it is all recorded on a PUBLIC BLOCKCHAIN.
Sure enough, staring right at me after a few minutes of searching. Lay the revered project.
Enter L E X I T

LEXIT is an Estonian-based, blockchain centered firm that focuses on selling I.P, and even whole companies, via the use of their system.
As per their website —
LEXIT allows entrepreneurs to trade intellectual property, copyrights and technology from discontinued projects, and even sell whole startups.
Boy, was I thrilled !
On delving deeper into their site, carefully reading through HOW and WHY they choose blockchain to bring their idea to life, the inner me was actually surprisingly impressed by their product’s offering, as well as the team’s previous experience in related fields.
What more, LEXIT offers their own token, called the LXT, which is available in an ongoing public sale.
And reading the whitepaper, I saw that the firm’s main goal was to sell WHOLE COMPANIES via the blockchain.
This includes when a trademark was first applied for, registered, first used in trade; when a design, trademark or patent was licensed, assigned, and so on.
By providing users with the tools to easily track the entire life cycle of a patent, a right, or an I.P, Lexit makes the paper-heavy, time-consuming process look like a definite breeze.

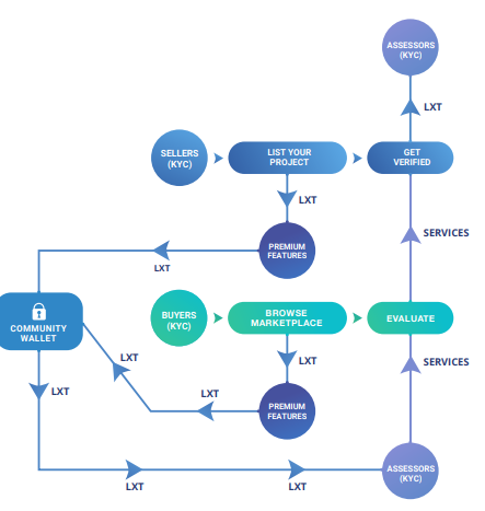
Adding to this, the project looks strong in terms of structure, with the actual sales process involving a series of steps.

From my Understanding —
Lexit’s model shows data owners a potential reference point for their rights and for the extent those rights are used within the market.
Where the extent of I.P. use is crucial, such as in legal disputes or other proceedings involving recognition of well-known brands, this could be particularly helpful in those jurisdictions where proof of first or genuine use is required or or in defending a non-use revocation action.
IN short, collating required information and data on use of a trademark or patent on a blockchain-based system would allow the relevant IP office to be notified virtually immediately.
P.s — I am no stakeholder of the project, but I write about projects I am deeply interested in.
P.P.S — Check out the project for yourself ?
Site - https://www.lexit.co
Twitter - https://twitter.com/LEXITco
[story continues]
tags
