Kubernetes has been widely adopted, and many organizations use it as their de-facto orchestration engine for running workloads that need to be created and deleted frequently.
Therefore, proper scheduling of the pods is key to ensuring that application pods are up and running within the Kubernetes cluster without any issues. This article delves into the use cases around resource management by leveraging the PriorityClass object to protect mission-critical or high-priority pods from getting evicted and making sure that the application pods are up, running, and serving traffic.
Resource Management in Kubernetes
The control plane consists of multiple components, out of which the scheduler (usually the built-in kube-scheduler) is one of the components which is responsible for assigning a node to a pod.
Whenever a pod is created, it enters a "pending" state, after which the scheduler determines which node is best suited for the placement of the new pod.
In the background, the scheduler runs as an infinite loop looking for pods without a nodeName set that are ready for scheduling. For each Pod that needs scheduling, the scheduler tries to decide which node should run that Pod.
If the scheduler cannot find any node, the pod remains in the pending state, which is not ideal.
Note: To name a few, nodeSelector , taints and tolerations , nodeAffinity , the rank of nodes based on available resources (for example, CPU and memory), and several other criteria are used to determine the pod's placement.
The below diagram, from point number 1 through 4, explains the request flow:
Typical use cases
Below are some real-life scenarios where control over the scheduling and eviction of pods may be required.
- Let's say the pod you plan to deploy is critical, and you have some resource constraints. An example would be the DaemonSet of an infrastructure component like Grafana Loki. The Loki pods must run before other pods can on every node. In such cases, you could ensure resource availability by manually identifying and deleting the pods that are not required or by adding a new node to the cluster. Both these approaches are unsuitable since the former would be tedious to execute, and the latter could involve an expenditure of time and money.
- Another use case could be a single cluster that holds the pods for the below environments with associated priorities:
- Production (
prod): top priority - Preproduction (preprod): intermediate priority - Development (dev): least priority <br/><br/>In the event of high resource consumption in the cluster, there is competition for CPU and memory resources on the nodes. While cluster-level autoscaling may add more nodes, it takes time. In the interim, if there are no further nodes to scale the cluster, some Pods could remain in a Pending state, or the service could be degraded as they compete for resources. If the kubelet does evict a Pod from the node, that eviction would be random because the kubelet doesn’t have any special information about which Pods to evict and which to keep. - A third example could be a microservice backed by a queuing application or a database running into a resource crunch and the queue or database getting evicted. In such a case, all the other services would be rendered useless until the database can serve traffic again.
There can also be other scenarios where you want to control the order of scheduling or order of eviction of pods.
PriorityClasses in Kubernetes
PriorityClass is a cluster-wide API object in Kubernetes and part of the scheduling.k8s.io/v1 API group. It contains a mapping of the PriorityClass name (defined in .metadata.name) and an integer value (defined in .value). This represents the value that the scheduler uses to determine Pod's relative priority.
Additionally, when you create a cluster using kubeadm or a managed Kubernetes service (for example, Azure Kubernetes Service), Kubernetes uses PriorityClasses to safeguard the pods that are hosted on the control plane nodes. This ensures that critical cluster components such as CoreDNS and kube-proxy can run even if resources are constrained.
This availability of pods is achieved through the use of a special PriorityClass that ensures the pods are up and running and that the overall cluster is not affected.
$ kubectl get priorityclass
NAME VALUE GLOBAL-DEFAULT AGE
system-cluster-critical 2000000000 false 82m
system-node-critical 2000001000 false 82m
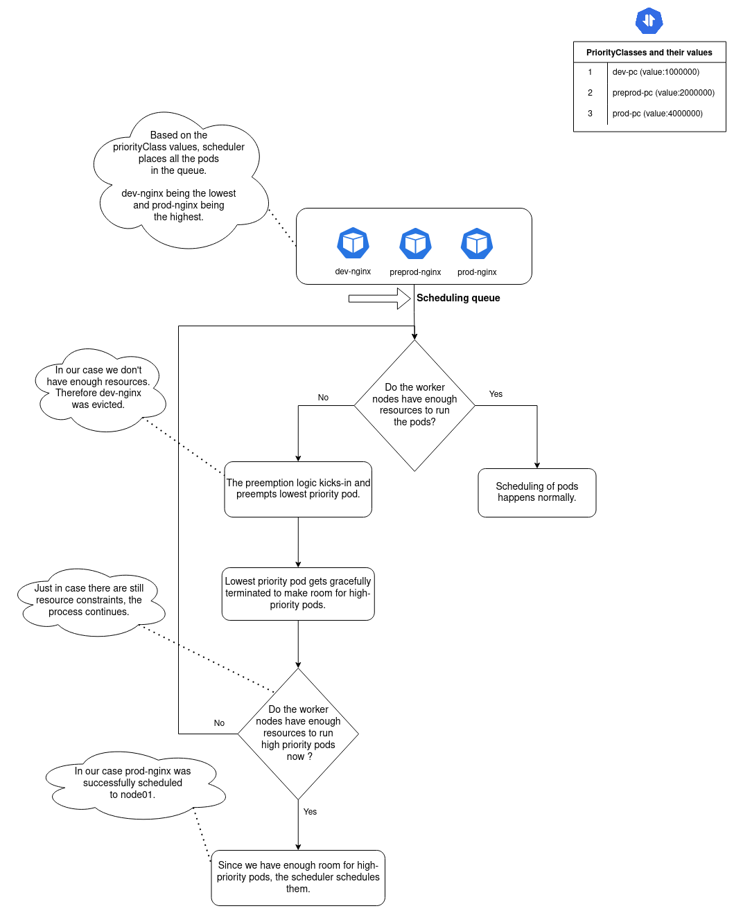
The diagram below shows exactly how it works with the help of an example, which will be detailed in the upcoming section.

Pod priority and preemption
Pod preemption is a Kubernetes feature that allows the cluster to preempt pods (removing an existing Pod in favor of a new Pod) on the basis of priority. Pod priority indicates the importance of a pod relative to other pods while scheduling. If there aren't enough resources to run all the current pods, the scheduler tries to evict lower-priority pods over high-priority ones.
Also, when a healthy cluster experiences a node failure, typically, lower-priority pods get preempted to create room for higher-priority pods on the available node. This happens even if the cluster can bring up a new node automatically since pod creation is usually much faster than bringing up a new node.
PriorityClass requirements
Before you set up PriorityClasses, there are a few things to consider.
- Decide which PriorityClasses are needed. For instance, based on environment, type of pods, type of applications, etc.
- The default PriorityClass resource for your cluster. The pods without a
priorityClassNamewill be treated as priority 0. - Use a consistent naming convention for all PriorityClasses.
- Make sure that the pods for your workloads are running with the right PriorityClass.
PriorityClass hands-on example
Let’s say there are 3 application pods: one for prod, one for preprod, and one for development. Below are three sample YAML manifest files for each of those.
---
# development
apiVersion: v1
kind: Pod
metadata:
name: dev-nginx
labels:
env: dev
spec:
containers:
- name: dev-nginx
image: nginx
resources:
requests:
memory: "256Mi"
cpu: "0.2"
limits:
memory: ".5Gi"
cpu: "0.5"
---
# preproduction
apiVersion: v1
kind: Pod
metadata:
name: preprod-nginx
labels:
env: preprod
spec:
containers:
- name: preprod-nginx
image: nginx
resources:
requests:
memory: "1.5Gi"
cpu: "1.5"
limits:
memory: "2Gi"
cpu: "2"
---
# production
apiVersion: v1
kind: Pod
metadata:
name: prod-nginx
labels:
env: prod
spec:
containers:
- name: prod-nginx
image: nginx
resources:
requests:
memory: "2Gi"
cpu: "2"
limits:
memory: "2Gi"
cpu: "2"
You can create these pods with the kubectl create -f <FILE.yaml> command, and then check their status using the kubectl get pods command. You can see if they are up and look ready to serve traffic:
$ kubectl get pods --show-labels
NAME READY STATUS RESTARTS AGE LABELS
dev-nginx 1/1 Running 0 55s env=dev
preprod-nginx 1/1 Running 0 55s env=preprod
prod-nginx 0/1 Pending 0 55s env=prod
Bad news. The pod for the Production environment is still Pending and isn't serving any traffic.
Let's see why this is happening:
$ kubectl get events
...
...
5s Warning FailedScheduling pod/prod-nginx 0/2 nodes are available: 1 Insufficient cpu, 2 Insufficient memory.
In this example, there is only one worker node, and that node has a resource crunch.
Now, let's look at how PriorityClass can help in this situation since prod should be given higher priority than the other environments.
PriorityClass API
Before creating PriorityClasses based on these requirements, let's see what a basic manifest for a PriorityClass looks like and outline some prerequisites:
apiVersion: scheduling.k8s.io/v1
kind: PriorityClass
metadata:
name: PRIORITYCLASS_NAME
value: 0 # any integer value between -1000000000 to 1000000000
description: >-
(Optional) description goes here!
globalDefault: false # or true. Only one PriorityClass can be the global default.
Below are some prerequisites for PriorityClasses:
- The name of a PriorityClass must be a valid DNS subdomain name.
- When you make your own PriorityClass, the name should not start with
system-, as those names are reserved by Kubernetes itself (for example, they are used for two built-in PriorityClasses). - Its absolute value should be between -1000000000 to 1000000000 (1 billion).
- Larger numbers are reserved by PriorityClasses such as
system-cluster-critical(this Pod is critically important to the cluster) andsystem-node-critical(the node critically relies on this Pod).system-node-criticalis a higher priority thansystem-cluster-critical, because a cluster-critical Pod can only work well if the node where it is running has all its node-level critical requirements met. - There are two optional fields:
globalDefault: When true, this PriorityClass is used for pods where apriorityClassNameis not specified. Only one PriorityClass withglobalDefaultset to true can exist in a cluster.If there is no PriorityClass defined with globalDefault set to true, all the pods with no priorityClassName defined will be treated with 0 priority (i.e. the least priority).description: A string with a meaningful value so that people know when to use this PriorityClass.
Note: Adding a PriorityClass with globalDefault set to true does not mean it will apply the same to the existing pods that are already running. This will be applicable only to the pods that came into existence after the PriorityClass was created.
PriorityClass in action
Here's an example. Next, create some environment-specific PriorityClasses:
apiVersion: scheduling.k8s.io/v1
kind: PriorityClass
metadata:
name: dev-pc
value: 1000000
globalDefault: false
description: >-
(Optional) This priority class should only be used for all development pods.
apiVersion: scheduling.k8s.io/v1
kind: PriorityClass
metadata:
name: preprod-pc
value: 2000000
globalDefault: false
description: >-
(Optional) This priority class should only be used for all preprod pods.
apiVersion: scheduling.k8s.io/v1
kind: PriorityClass
metadata:
name: prod-pc
value: 4000000
globalDefault: false
description: >-
(Optional) This priority class should only be used for all prod pods.
Use kubectl create -f <FILE.YAML> command to create a pc and kubectl get pc to check its status.
$ kubectl get pc
NAME VALUE GLOBAL-DEFAULT AGE
dev-pc 1000000 false 3m13s
preprod-pc 2000000 false 2m3s
prod-pc 4000000 false 7s
system-cluster-critical 2000000000 false 82m
system-node-critical 2000001000 false 82m
The new PriorityClasses are in place now. A small change is needed in the pod manifest or pod template (in a ReplicaSet or Deployment). In other words, you need to specify the priority class name at .spec.priorityClassName (which is a string value).
First update the previous production pod manifest file to have a PriorityClass assigned, then delete the Production pod and recreate it. You can't edit the priority class for a Pod that already exists.
In my cluster, when I tried this, here's what happened.
First, that change seems successful; the status of pods has been updated:
$ kubectl get pods --show-labels
NAME READY STATUS RESTARTS AGE LABELS
dev-nginx 1/1 Terminating 0 55s env=dev
preprod-nginx 1/1 Running 0 55s env=preprod
prod-nginx 0/1 Pending 0 55s env=prod
The dev-nginx pod is getting terminated. Once that is successfully terminated and there are enough resources for the prod pod, the control plane can schedule the prod pod:
Warning FailedScheduling pod/prod-nginx 0/2 nodes are available: 1 Insufficient cpu, 2 Insufficient memory.
Normal Preempted pod/dev-nginx by default/prod-nginx on node node01
Normal Killing pod/dev-nginx Stopping container dev-nginx
Normal Scheduled pod/prod-nginx Successfully assigned default/prod-nginx to node01
Normal Pulling pod/prod-nginx Pulling image "nginx"
Normal Pulled pod/prod-nginx Successfully pulled image "nginx"
Normal Created pod/prod-nginx Created container prod-nginx
Normal Started pod/prod-nginx Started container prod-nginx
Enforcement
When you set up PriorityClasses, they exist just how you defined them. However, people (and tools) that make changes to your cluster are free to set any PriorityClass, or to not set any PriorityClass at all.
However, you can use other Kubernetes features to make sure that the priorities you wanted are actually applied.
As an alpha feature, you can define a ValidatingAdmissionPolicy and a ValidatingAdmissionPolicyBinding so that, for example,
Pods that go into the prod namespace must use the prod-pc PriorityClass.
With another ValidatingAdmissionPolicyBinding you ensure that the preprod namespace
uses the preprod-pc PriorityClass, and so on. In any cluster, you can enforce similar controls using external projects such as Kyverno or Gatekeeper, through validating admission webhooks.
However you do it, Kubernetes gives you options to make sure that the PriorityClasses are used how you wanted them to be, or perhaps just to warn users when they pick an unsuitable option.
Summary
The above example and its events show you what this feature of Kubernetes brings to the table, along with several scenarios where you can use this feature. To reiterate, this helps ensure that mission-critical pods are up and available to serve the traffic and, in the case of a resource crunch, determines cluster behavior.
It gives you some power to decide the order of scheduling and order of preemption for Pods. Therefore, you need to define the PriorityClasses sensibly. For example, if you have a cluster autoscaler to add nodes on demand, make sure to run it with the system-cluster-critical PriorityClass. You don't want to get in a situation where the autoscaler has been preempted and there are no new nodes coming online.
If you have any queries or feedback, feel free to reach out to me on LinkedIn.
This post is originally published on Kubernetes blog.
[story continues]
tags
