Developer experience (DX) has become a strategic priority for modern software organizations. Faster onboarding, better documentation, improved tooling, and streamlined CI/CD pipelines are now table stakes. Yet many teams overlook a foundational element that silently dictates how developers work every day: data quality.
In API-first, composable systems, bad data is more than a nuisance—it’s a productivity killer. Invalid email addresses, incomplete postal data, duplicate records, and unverifiable identities don’t just affect end users. They introduce friction into development workflows, increase cognitive load, and slow teams down in ways that tooling alone cannot fix.
If DX is about enabling developers to build, test, and ship with confidence, then data quality APIs should be treated as core infrastructure.
Developer Experience Is About Predictability
At its core, developer experience is about reducing uncertainty. Developers thrive in environments where systems behave consistently and failures are understandable. While good APIs and documentation help, unreliable data undermines these efforts.
Many of the hardest bugs developers face are not caused by broken logic, but by unexpected inputs. A malformed address causes a shipping failure. An invalid email breaks transactional messaging. A duplicated customer record corrupts analytics and personalization.
These issues often surface far downstream from their origin, forcing developers to debug across services and teams. Over time, this leads to defensive coding, excessive validation logic scattered across systems, and a growing sense that the platform itself cannot be fully trusted.
From a pure DX perspective, this lack of predictability is costly.
The Amplifying Effect of APIs
In modern architectures, APIs act as force multipliers. They enable reuse, scalability, and composability—but they also amplify data issues.
In monolithic systems, bad data might remain isolated. In distributed systems, it propagates. One invalid input can ripple across microservices, third-party integrations, analytics platforms, and customer-facing experiences.
For developers, this creates a familiar and costly pattern:
- Increased error handling and retries
- Complex edge-case logic sprawl
- Difficulty reproducing issues in test environments
- Slower release cycles due to fear of regressions
The result is a growing gap between how systems are designed and how they behave in production.
Data Quality as a First-Class API Concern
Despite its impact, data quality is often treated as an afterthought. Validation is pushed to the UI, deferred to batch processes, or handled inconsistently across services. This approach doesn’t hold up in API-driven systems.
Data quality belongs at the point of ingestion, and APIs are the natural place to enforce it.
Real-time data quality APIs—such as email verification, address validation, and identity checks—allow developers to catch issues early. Instead of letting questionable data enter the system, teams can:
- Validate inputs before persistence
- Normalize data into consistent formats
- Provide immediate, actionable feedback
- Keep downstream systems clean by default
This approach aligns closely with modern engineering principles: fail fast, surface errors clearly, and make systems easier to reason about.
How Data Quality Improves Developer Velocity
Adding validation might seem like extra work, but in practice it often accelerates development.
When developers can trust the data flowing through their systems:
- Business logic becomes simpler
- APIs require fewer defensive checks
- Test cases are more predictable
- Production behavior more closely matches staging
Perhaps most importantly, teams gain confidence. Releases feel safer when developers know that invalid inputs are filtered out early, reducing the risk of cascading failures. Over time, this confidence compounds, enabling faster iteration and experimentation.
From a DX standpoint, high-quality data reduces mental overhead—allowing developers to focus on building features rather than managing exceptions.
APIs Are Contracts — Data Is Part of the Contract
Well-designed APIs act as contracts between systems. They define what is expected and what is guaranteed. Most API contracts focus on structure: required fields, data types, and schemas.
But structure alone is not enough.
An email address can be syntactically valid and still undeliverable. An address can match a format and still not exist. From an operational perspective, these distinctions matter. When APIs accept structurally valid but operationally useless data, ambiguity creeps into the system.
Incorporating data quality checks strengthens the API contract. It moves APIs from being merely technically correct to being operationally trustworthy—a critical distinction in domains like commerce, finance, healthcare, and communications.
Better Data Leads to Better Architecture
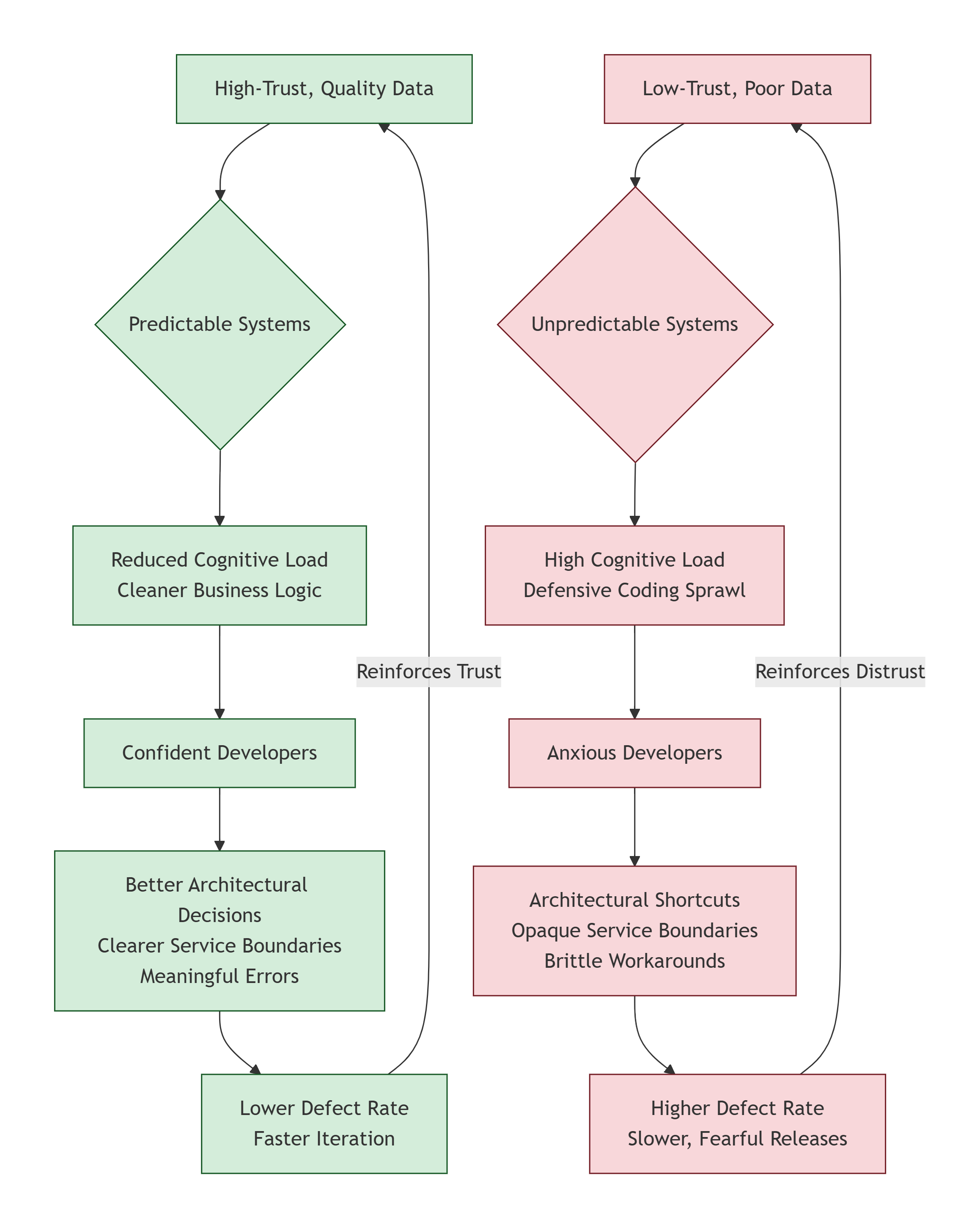
There is a powerful feedback loop between developer experience and architectural quality. When systems are easy to work with, developers make better design decisions. When they are constantly compensating for bad data, shortcuts and workarounds become inevitable.
Teams that prioritize data quality early tend to:
- Design clearer service boundaries
- Expose more meaningful error messages
- Reduce long-term technical debt
- Build systems that scale more gracefully
In this sense, data quality is not just an operational concern—it directly influences how platforms evolve over time.
The Developer Experience Flywheel:

High-quality data creates a virtuous cycle of confidence and better design, while poor data triggers a vicious cycle of complexity and fear.
Shifting Left on Data Quality
Just as security has "shifted left" in the development lifecycle, data quality benefits from early attention. Catching
issues at the boundary of the system is far cheaper than correcting them after they propagate.
For developers, this means:
- Treating data quality APIs as core dependencies
- Testing against realistic, imperfect input data
- Designing APIs that clearly communicate validation failures
- Observing data quality trends as part of system health
These practices don’t eliminate complexity, but they localize it—making systems easier to maintain and reason about.
Conclusion: Data Quality Is a Developer Experience Decision
As software systems become more composable and API-driven, developer experience increasingly depends on the trustworthiness of data flowing through those systems. No amount of elegant architecture or tooling can fully compensate for unreliable inputs.
Real-time data quality APIs help close this gap. By validating, standardizing, and enriching data at the point of ingestion, teams can reduce friction, improve predictability, and give developers the confidence to move faster.
For teams ready to treat data quality as core infrastructure, the Melissa Developer Portal offers a set of APIs for email validation, address verification, identity checks, and related data quality needs, designed to integrate seamlessly into real-world systems.
In an era where speed and reliability define successful platforms, investing in data quality isn’t just a business decision—it’s a foundational developer experience decision.
[story continues]
tags
