How naive retry strategies create retry storms, amplify failures, and crash distributed systems
Retry logic looks simple—but in real systems, it’s one of the fastest ways to accidentally take everything down.
I’ve seen small issues turn into full outages, not because something failed—but because everything kept retrying.
What feels like a safety net often becomes a load multiplier, making problems worse at the worst possible time.
In this article, we’ll look at how retry storms happen, why naive retry strategies fail, and how to design retries that actually help instead of hurt.
Where Retries Actually Happen
Retries don’t happen in just one place.
They show up across multiple layers—clients, gateways, services, and even messaging systems.
This is where things get dangerous, because retries can stack up without anyone realizing it.
Why Simple Retry Logic Breaks Distributed Systems
Retries feel like common sense.
A request fails → try again → problem solved
Sounds reasonable, right?
This is exactly where things start to break.
In distributed systems, this assumption is dangerously incomplete
- Failures are correlated, not independent
- Retries are not cheap—they increase load
- Systems under stress do not recover linearly
During the 2017 AWS S3 outage, the initial failure was only the beginning. The real damage came from thousands of clients retrying simultaneously, amplifying the problem and overwhelming already degraded systems.
The outage wasn’t caused by the initial failure—it was caused by retries.
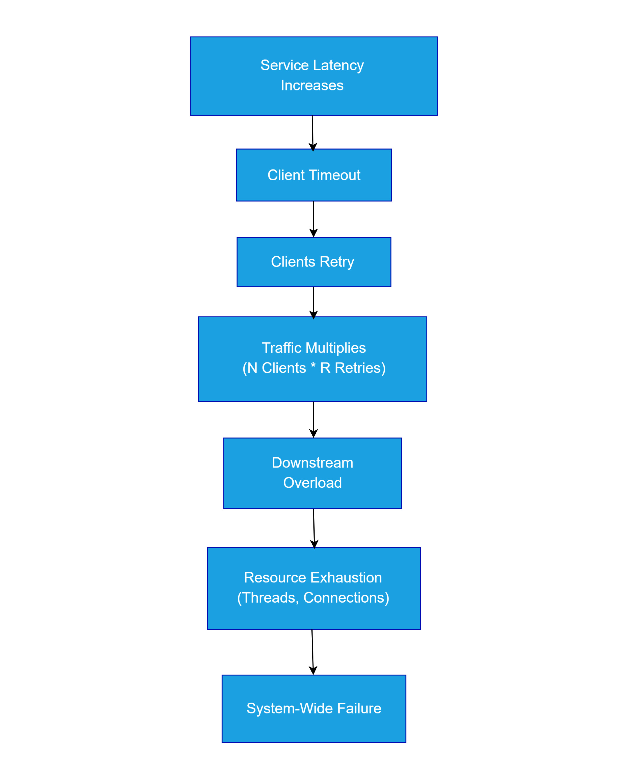
How Retry Logic Triggers Cascading Failures
When a service degrades, retries don’t help—they multiply the problem.
The following diagram illustrates how retries amplify failures:

Real-World Scenario: How a Simple Payment Retry Took Down the Entire System
This is not a rare edge case—this is how real outages happen.
I’ve seen similar patterns in real systems, where retries alone caused traffic to spike multiple times beyond normal load.
Imagine an e-commerce platform.
Traffic is high and the payment service starts responding slower than usual.
A user tries to pay for an item and the request goes from the client to the API gateway and finally the payment service which takes too long to respond.
Step 1: The First Retry
The client times out after 2 seconds and retries the request.
At the same time:
- The API gateway also retries
- The backend service retries the call to the payment processor
What was originally 1 request is now 3–5 requests.
Step 2: Load Amplification
Multiply this behavior across thousands of users.
- 10,000 users × 3 retries = 30,000 requests
- Each retry hits an already struggling payment service
The system’s load is being amplified by its own retry logic.
Step 3: The Retry Storm
As latency increases:
- More requests time out
- More retries are triggered
- Even successful requests arrive too late and get retried anyway
This creates a failure loop and within minutes, the payment service is completely overwhelmed.
Step 4: Cascading Failure
Now things get worse.
- Threads in the API service are blocked waiting for responses
- Connection pools are exhausted
- Other services like notifications, and orders start failing
What started as a slow service has now taken down multiple parts of the system.
Step 5: The Hidden Damage
Even after recovery:
- Duplicate payment requests may have been processed
- Customers may have been charged multiple times
- Logs and queues are flooded with retries
The root cause was not just the slow payment service, it was uncontrolled, layered retry logic.
Why This System Failed?
- Retries existed at multiple layers (client, gateway, service)
- No exponential backoff
- No jitter (all retries happened at the same time)
- No circuit breaker to stop the loops
- No idempotency protection for payments
Individually, each of these decisions looks reasonable. Together, they create a system that amplifies its own failures.
Key Lesson
In distributed systems, every retry is a new request.
If you don’t control them, your system will amplify its own problems until it collapses.
Common Retry Mistakes that Cause Failures
| Mistake | Why It’s Dangerous | Fix |
|---|---|---|
| Fixed-interval retries | Creates synchronized retry waves | Exponential backoff + jitter |
| No jitter | Causes coordinated traffic spikes | Add randomness to delays |
| Infinite retries | Sustains system overload | Cap retries + retry budgets |
| Retrying all errors | Wastes resources on permanent failures | Retry only transient errors |
| Retrying non-idempotent operations | Causes duplicate side effects | Use idempotency keys |
Most outages are not caused by the lack of retries—they’re caused by poorly implemented retries that amplify failures instead of mitigating them.
The Naive Implementation Trap
Most retry logic looks like this:
public String naiveRetry() throws InterruptedException {
for (int i = 0; i < 5; i++) {
try {
return externalService.call();
} catch (Exception e) {
// ❌ Problem: fixed delay → all clients retry at the same time
Thread.sleep(1000);
}
}
throw new RuntimeException("failed after retries");
}
This looks harmless—but at scale, thousands of clients will retry at the same time, creating traffic spikes.
This code has several critical flaws:
- Synchronized retries: All clients retry at the same time
- No error differentiation: Permanent and transient failures are treated equally
- No system awareness: Retries ignore system load
- Unsafe assumptions: Non-idempotent operations may be retried
Not All Failures Are Equal
One of the biggest mistakes is assuming every failure should be retried.
Retries only make sense for transient failures—errors that are likely to succeed on retry.
Retryable (Transient)
Transient failures are temporary problems that may resolve on their own. Examples of transient failures are:
Timeouts: Requests that didn’t complete in time.
- Network glitches: Dropped connections or packet loss.
- HTTP 5xx or 429 errors: Server-side issues or throttling responses.
These are the kinds of errors where retrying can meaningfully improve reliability.
Non-Retryable (Permanent)
Permanent failures are unlikely to succeed if retried:
- Validation errors (HTTP 4xx): Malformed requests, missing fields, or unauthorized access.
- Business logic failures: Operations that fail due to domain rules, like exceeding a user quota.
Retrying permanent failures doesn’t help—it makes outages worse.
// Determine if an error is transient
public boolean isTransientError(Exception e) {
// Timeout-related errors
if (e instanceof java.net.SocketTimeoutException) {
return true;
}
// Connection issues
if (e instanceof java.io.IOException) {
return true;
}
// HTTP 5xx or rate limit (example)
if (e instanceof HttpServerErrorException || e instanceof TooManyRequestsException) {
return true;
}
return false;
}
Idempotency: The Foundation of Safe Retries
Before implementing retries, ask yourself a simple but critical question:
What happens if this runs twice?
If running the same request twice causes problems, retries will make those problems worse.
If the answer is “something bad,” then your issue isn’t retry logic—it’s a data integrity problem.
Without Idempotency
Retrying non-idempotent operations can lead to serious problems such as:
- Duplicate payments: A user charged twice for the same transaction.
- Double orders: Inventory or service processed multiple times.
- Corrupted state : Database or system state becomes inconsistent.
The solution is to implement idempotency keys, which make operations safe to retry without unintended side effects.
With Idempotency
public class PaymentRequest {
private long amount;
private String idempotencyKey; // Unique key (e.g., UUID)
public PaymentRequest(long amount, String idempotencyKey) {
this.amount = amount;
this.idempotencyKey = idempotencyKey;
}
public long getAmount() {
return amount;
}
public String getIdempotencyKey() {
return idempotencyKey;
}
}
By associating each operation with a unique idempotency key, the system can detect repeated attempts and avoid performing the same action twice. This transforms retries from a potential hazard into a reliable resilience mechanism.
Idempotency doesn’t just make retries safer—it makes your entire system more predictable, consistent, and robust under failure conditions.
Designing Retries That Actually Work
Retries are only helpful if they are carefully designed. The best approach is combining exponential backoff, jitter, circuit breakers, and retry budgets.
Exponential Backoff with Jitter
This spaces out retries progressively and adds randomness to prevent client synchronization:
import java.util.concurrent.ThreadLocalRandom;
public long exponentialBackoffWithJitter(long baseDelay, long maxDelay, int attempt) {
// Exponential backoff: base * 2^attempt
long backoff = (long) (baseDelay * Math.pow(2, attempt));
// Cap at max delay
if (backoff > maxDelay) {
backoff = maxDelay;
}
// Add jitter: random between 0 and backoff
long jitter = ThreadLocalRandom.current().nextLong(backoff);
return backoff + jitter;
}
This spreads retries over time instead of letting them hit the system all at once
Without jitter, all clients retry at the same interval, creating coordinated traffic spikes that overwhelm the system.

With jitter, retries are distributed randomly across time, smoothing the load and preventing cascading failures

Circuit Breakers: Knowing When to Stop
Retries can make things worse when a service is already failing—and that’s where circuit breakers help.
A circuit breaker solves this by stopping calls to a service when it’s clearly unhealthy. Instead of continuously retrying, it fails fast and gives the system time to recover.
Without circuit breakers, retries can create infinite failure loops, making outages worse.
@CircuitBreaker(name = "paymentService", fallbackMethod = "fallback")
public String callPaymentService() {
return restTemplate.getForObject("http://payment/api", String.class);
}
public String fallback(Exception e) {
return "service-unavailable";
}
I’ve seen systems repeatedly retry failing services for minutes, only to make outages worse. Circuit breakers stop that feedback loop early.
Retry Budgets: Limiting the Blast Radius
Even with backoff and circuit breakers, retries can still overwhelm a system if left unchecked.
A retry budget limits how many retries are allowed across the system within a time window.
Instead of allowing unlimited retries, the system enforces a cap—once the budget is exhausted, further retries are rejected.
This prevents retry storms during recovery and protects already degraded systems from being overwhelmed.
Retries Alone Are Not a Strategy
Retries are just one tool for resilience. Systems need a coordinated set of strategies to survive failures gracefully. A robust resilience design combines timeouts, bulkheads, and fallbacks alongside smart retry logic.
Timeouts at Every Layer (Fail Fast)
Without timeouts, slow services can quietly hold onto resources until your system starts to stall. Timeouts help your system fail fast instead of waiting too long.
Example implementation:
public String callWithTimeout() throws Exception {
HttpClient client = HttpClient.newBuilder()
.connectTimeout(Duration.ofSeconds(3)) // connection timeout
.build();
HttpRequest request = HttpRequest.newBuilder()
.uri(URI.create("http://example.com/api"))
.timeout(Duration.ofSeconds(5)) // request timeout
.GET()
.build();
HttpResponse<String> response =
client.send(request, HttpResponse.BodyHandlers.ofString());
return response.body();
}
Proper timeouts prevent slow requests from blocking critical resources, allowing the system to fail fast and recover gracefully.
Bulkheads (Limit Concurrency)
Bulkheads isolate failures by limiting the number of concurrent requests to each downstream service. This prevents one slow or failing component from taking down the entire system.
Semaphore semaphore = new Semaphore(10);
if (!semaphore.tryAcquire()) {
throw new RuntimeException("Too many requests");
}
Bulkheads isolate failures. When one service is overloaded, they prevent it from taking down everything else.
Fallbacks (Graceful Degradation)
Even with retries, circuit breakers, and bulkheads, failures still happen.
The question is simple: what do users see when things break?
Instead of returning errors, fallbacks allow your system to degrade gracefully.
- Serve cached data
- Return partial responses
- Use an alternative service
public String getData() {
try {
return primaryService.call();
} catch (Exception e) {
// Try cache
String cached = cache.get("key");
if (cached != null) {
return cached;
}
// Fallback response
return "default-response";
}
}
Fallbacks don’t fix failures—but they keep your system usable while things recover.
Observability: You Can’t Fix What You Can’t See
Retries are easy to add, but hard to understand without proper visibility.
If you don’t track them, you won’t know:
- if retries are helping
- if they are making things worse
- or if they are silently increasing load
At a minimum, you should track:
- how many times requests are retried
- how many retries succeed
- how many fail after all attempts
- whether the circuit breaker is open
- how much retry budget is left
If you can’t see your retries, you can’t control them.
Good monitoring helps you catch problems early and adjust your retry strategy before things get worse.
A Production-Grade Retry Client
Bringing all the best practices together, here’s a resilient, production-ready approach that combines:
- Retry budgets to limit retry blast radius
- Circuit breakers to stop retries when the system is failing
- Bulkheads to isolate concurrency
- Exponential backoff with jitter for safe retry spacing
- Transient error detection to retry only safe operations
Trade-offs in Retry Design
Retry strategies have trade-offs. Designing retries requires balancing reliability, latency, and system load.
| Approach | Benefit | Trade-off |
|---|---|---|
| Aggressive retries | Faster recovery from transient errors | Can overload services and amplify failures |
| Conservative retries | Protects system stability under load | Higher latency; operations may fail more often |
| High retry limits | Improves chances of success | Consumes more resources; increases risk of cascading failures |
| Low retry limits | Predictable load and resource usage | More visible failures for users; less tolerance for transient issues |
There is no perfect retry strategy. The key is to choose settings appropriate for your system’s risk tolerance, traffic patterns, and downstream capacity, and to adjust them based on observability metrics.
Conclusion & Final Thoughts
Retries are not a magic safety net—they are a load multiplier. Naive retries can amplify failures, overwhelm downstream services, and turn minor hiccups into full-blown outages. The most resilient systems are not the ones that retry the most—they are the ones that:
- Fail fast: Detect failures quickly and release resources.
- Recover gracefully: Degrade functionality rather than collapsing entirely.
- Respect the cost of retries: Each retry adds load, so never assume they are free.
Smart retries are just one layer of resilience. To build truly robust distributed systems, combine them with:
- Timeouts at every layer to prevent blocking slow operations.
- Bulkheads to isolate failures and limit concurrency.
- Fallbacks for graceful degradation when services fail.
- Idempotency to ensure retries are safe for operations with side effects.
When used correctly, retries improve reliability. When used poorly, they become the outage itself. Understanding their limits and combining them with system-wide resilience patterns is what separates robust systems from fragile ones.
[story continues]
tags
